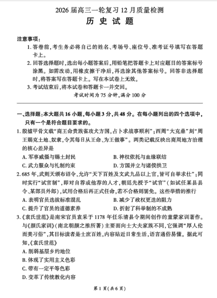
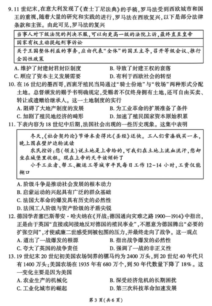
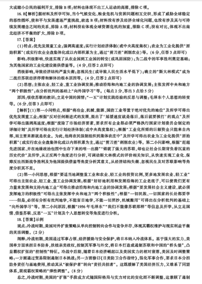
2026百师联盟高三一轮复习12月质量检测历史试题及答案解析
2025-12-17 08:39:57文/丁雪竹









推荐阅读
2026湖南炎德英才长郡二十校联盟高三12月联考历史试题2026湖南炎德英才长郡二十校联盟高三12月联考历...
2025-12-11
2026安徽鼎尖名校11月高三第六届逐梦星辰杯联考历史试题及答案解析2026安徽鼎尖名校11月高三第六届逐梦星辰杯联考...
2025-12-06
2026届江西九江十一校高三第一次联考历史试题及答案解析2026届江西九江十一校高三第一次联考历史试题及答...
2025-11-28
2026届安徽A10联盟高三上学期11月期中质量检测历史试题及答案解析2026届安徽A10联盟高三上学期11月期中质量检...
2025-11-21
2026届高三华师联盟10月质量检测考试历史试题及答案解析2026届高三华师联盟10月质量检测考试历史试题及...
2025-11-14
九师联盟2026届高三10月10联考历史试题及答案汇总历史试题
2025-11-11
广东省大湾区2026届高三上学期10月联考历史试题及答案广东省大湾区2026届高三上学期10月联考历史试题...
2025-10-29
2025河北高考历史试题估分方法 附权威解读及评分标准(河北卷)在高考结束后,估分成为了考生和家长们关注的焦点,此...
2025-06-09
2025安徽高考历史试题估分方法 附权威解读及评分标准(安徽卷)在高考结束后,估分成为了考生和家长们关注的焦点,估...
2025-06-09
2025湖南高考历史试题估分方法 附权威解读及评分标准(湖南卷)湖南的考生们在估分时看看最关键的那个词有没有,同学...
2025-06-09
2025黑龙江高考历史试题估分方法 附权威解读及评分标准(黑龙江卷)在高考结束后,估分成为了考生和家长们关注的焦点,估...
2025-06-09
2025重庆高考历史试题估分方法 附权威解读及评分标准(重庆卷)重庆的考生们在估分时看看最关键的那个词有没有,同学...
2025-06-09
2025内蒙古高考历史试题估分方法 附权威解读及评分标准(全国二卷)在高考结束后,估分成为了考生和家长们关注的焦点,内...
2025-06-09
海南高考2025历史试题难不难 含历史试卷估分方法根据2025年海南高考历史试卷分析及权威数据,试题...
2025-06-08
贵州高考2025历史试题难不难 含历史试卷估分方法根据2025年贵州高考历史试题整体呈现“数学文理...
2025-06-08
点击查看 高考文综 更多内容









