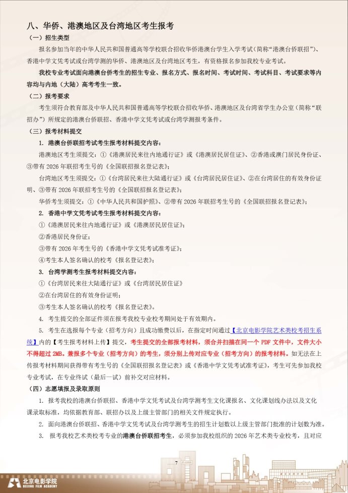
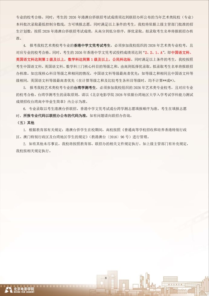
北京电影学院2026年艺术类校考本科招生简章
2026-01-15 11:45:24文/芮兴佳



























推荐阅读
2025北京电影学院在湖北招生计划及学费 含公费师范生、专项计划和特殊招生北京电影学院2025年在湖北的招生计划主要包括招生...
2026-01-14
2025北京电影学院戏剧影视文学专业各省分数线及选科位次 就业前景满意度怎么样2025年北京电影学院戏剧影视文学专业录取分数线在...
2026-01-11
2025北京电影学院影视技术专业各省分数线及选科位次 就业前景满意度怎么样2025年北京电影学院影视技术专业录取分数线在全国...
2026-01-10
2025北京电影学院文化产业管理专业各省分数线及选科位次 就业前景满意度怎么样2025年北京电影学院文化产业管理专业录取分数线在...
2026-01-09
2026北京电影学院艺术校考时间安排 具体什么时候考试2026年北京电影学院艺术校考时间已明确,线下终试...
2026-01-09
2025北京电影学院电影学专业各省分数线及选科位次 就业前景满意度怎么样2025年北京电影学院电影学专业录取分数线在全国各...
2026-01-07
2025北京电影学院各个专业学科评估排名及国家级特色专业有哪些 热门专业推荐(2026参考)北京电影学院学科评估结果共有3类专业的评级排名。北...
2026-01-06
2026北京电影学院艺术类专业校考考试时间 具体几月几号2026年北京电影学院艺术类专业校考延续“线上初试...
2026-01-04
400分能上北京电影学院吗 2026哪些专业好考北京电影学院作为国内顶尖艺术类院校,录取门槛整体偏...
2025-12-30
2025北京电影学院广播电视编导专业各省分数线及选科位次 就业前景满意度怎么样2025年北京电影学院广播电视编导专业录取分数线在...
2025-12-23
2025北京电影学院网络与新媒体专业各省分数线及选科位次 就业前景满意度怎么样2025年北京电影学院网络与新媒体专业录取分数线在...
2025-12-21
2025北京电影学院数字媒体技术专业各省分数线及选科位次 就业前景满意度怎么样2025年北京电影学院数字媒体技术专业录取分数线在...
2025-12-17
2025北京电影学院在辽宁各专业学费一年多少钱 怎么交学费?如何交学费2025年北京电影学院在辽宁各个招生专业中学费在1...
2025-12-10
2026北京电影学院寒假放多少天 什么时候开学作为北京市顶尖高校,北京电影学院的假期规划既遵循教...
2025-12-08
2025北京电影学院在浙江各个专业录取分数线及位次 附招生计划学费2025年北京电影学院在浙江录取分数线在609分左...
2025-12-08
点击查看 高校招生简章 更多内容









