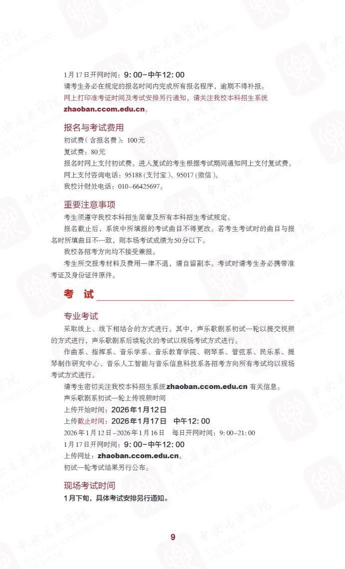
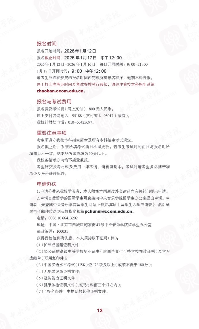
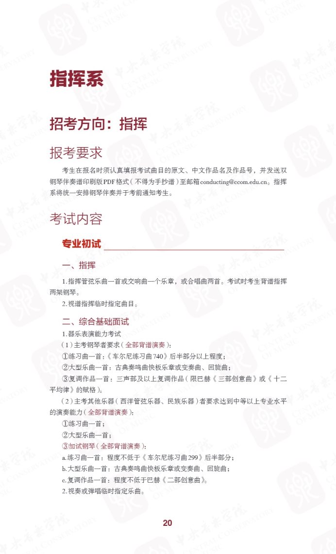
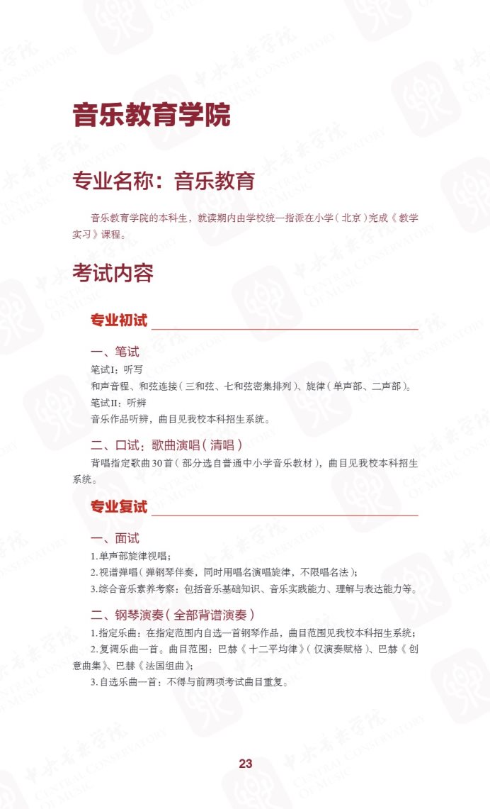
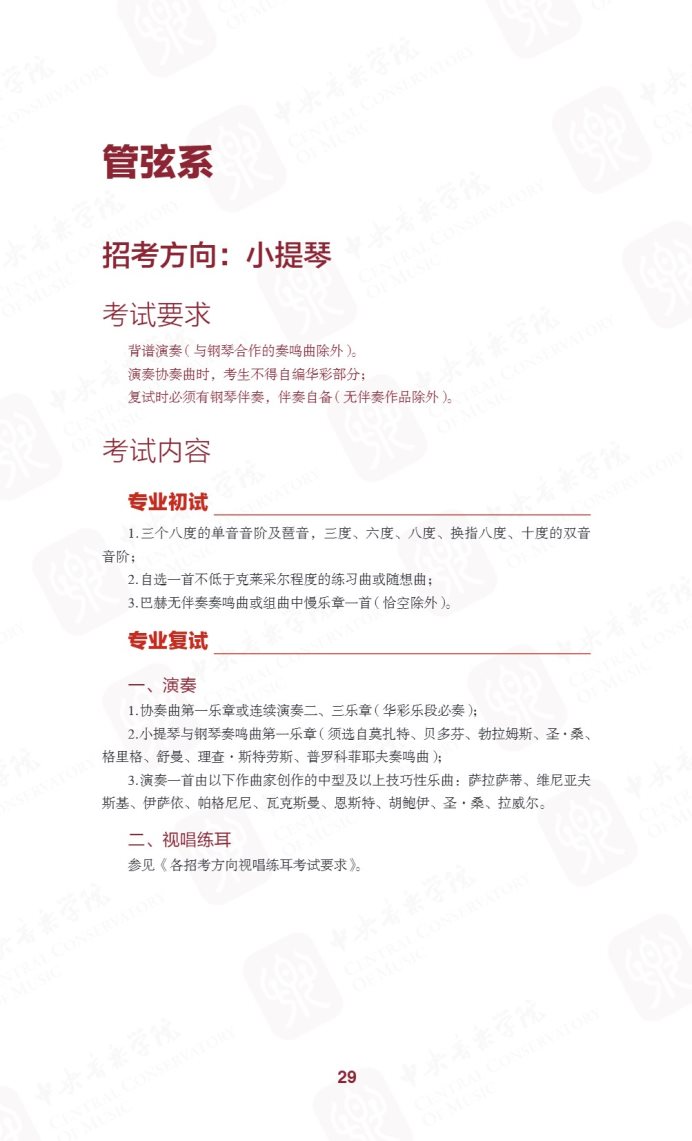
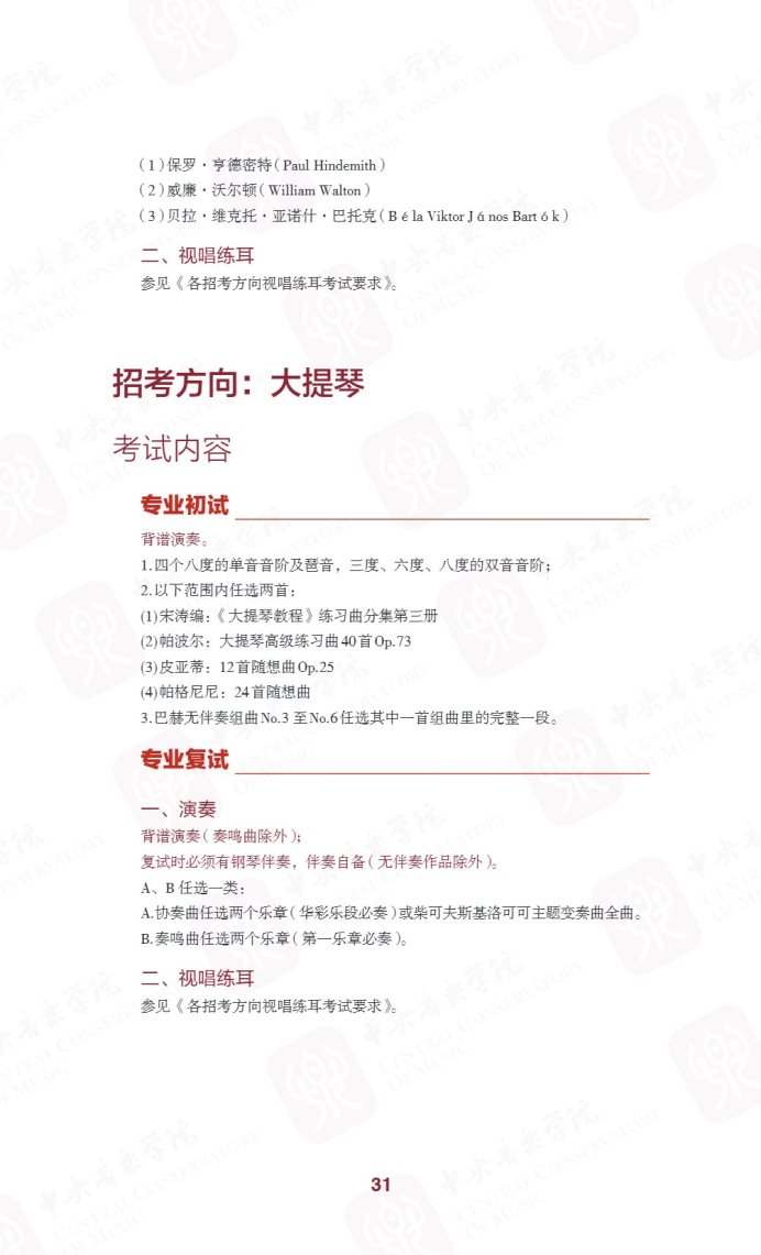
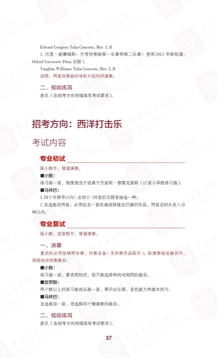
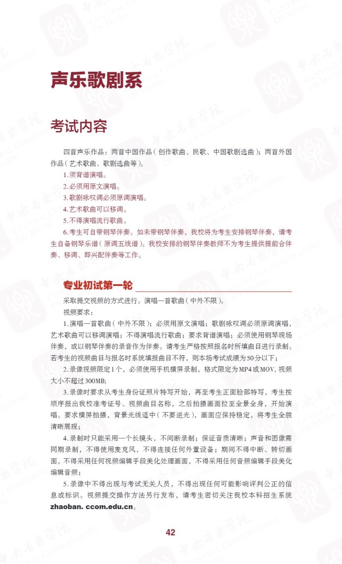
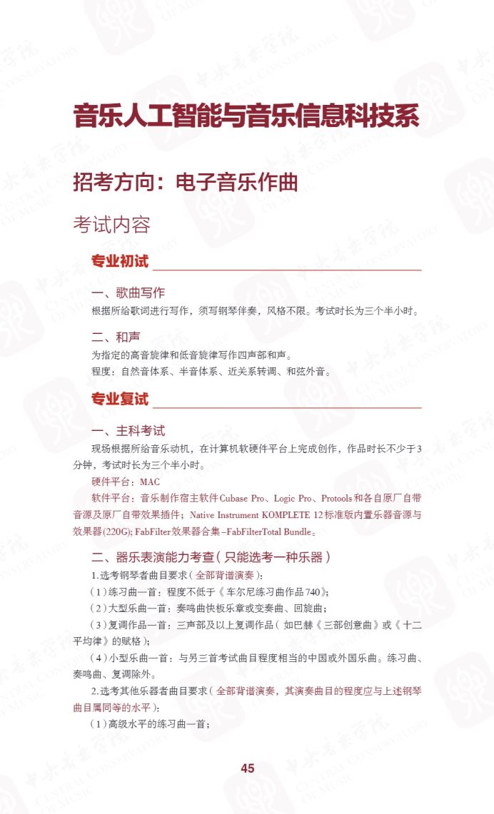
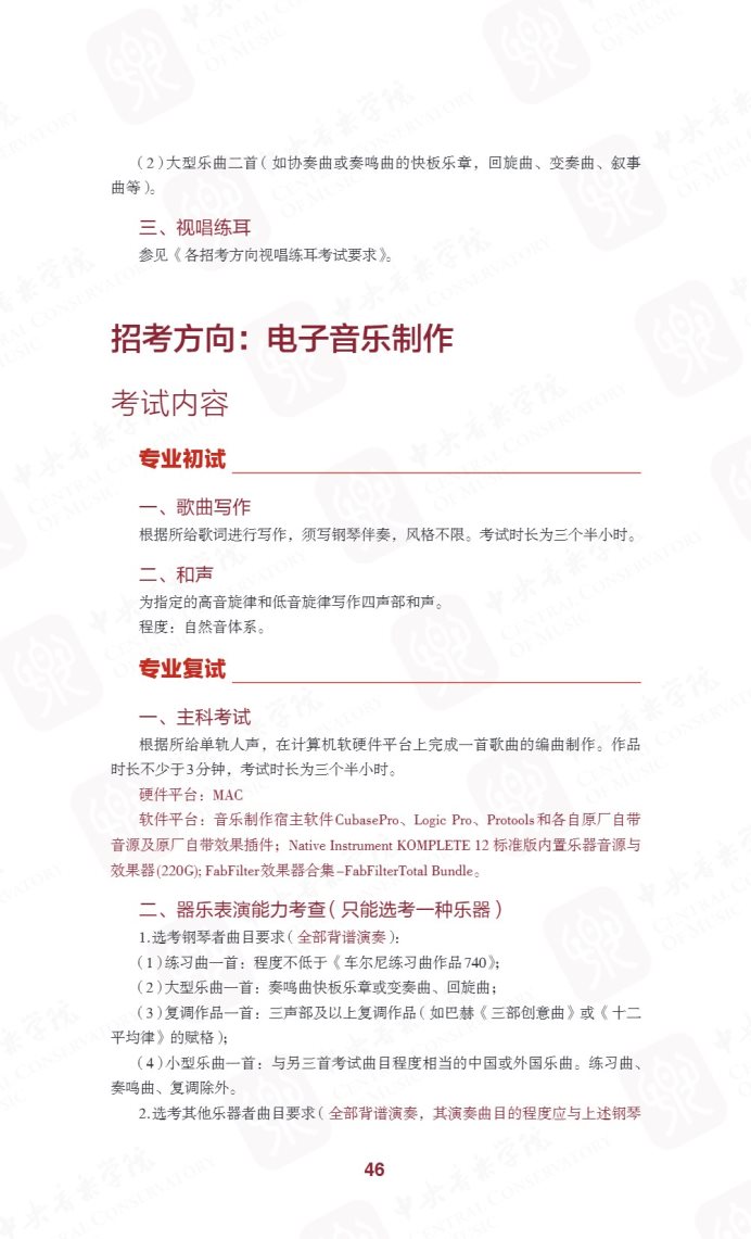
中央音乐学院2026年本科招生简章
2026-01-13 09:42:02文/芮兴佳





























































推荐阅读
2026多少分能考上中央音乐学院 读什么专业好优先推荐:音乐表演、作曲与作曲技术理论(学科实力强...
2026-01-10
2026中央音乐学院艺术校考时间安排 具体什么时候考试2026年中央音乐学院艺术校考初试时间已正式确定,...
2026-01-09
2025中央音乐学院各个专业学科评估排名及国家级特色专业有哪些 热门专业推荐(2026参考)中央音乐学院学科评估结果共有1类专业的评级排名。中...
2026-01-07
2026中央音乐学院艺术类专业校考考试时间 具体几月几号作为国内顶尖的音乐类院校,中央音乐学院2026年艺...
2026-01-04
2026多少分能考上中央音乐学院 有哪些决定因素中央音乐学院作为国内音乐类顶尖学府,2026年录取...
2025-12-14
2026中央音乐学院寒假放多少天 什么时候开学作为北京市顶尖高校,中央音乐学院的假期规划既遵循教...
2025-12-08
中央音乐学院2026艺术类校考报名时间和考试时间中央音乐学院作为国内艺术类人才培养的核心院校,其校...
2025-12-01
2025中央音乐学院研究生录取分数线 复试各专业考研多少分稳中央音乐学院2025年考研复试录取分数线多少分?只...
2025-11-28
2026中央音乐学院开设哪些专业及最好专业排名 王牌专业推荐中央音乐学院专业体系包含多个学科领域,以基础学科为...
2025-11-28
中央音乐学院优势王牌专业及评级排名 音乐表演专业排名第一(2026认可度最高的专业)中央音乐学院共有4个本科专业上榜,其中全国排名第一...
2025-11-05
中央音乐学院在陕西招生专业选科要求对照表 新高考各专业需要选考什么科目中央音乐学院在陕实际招生的高校、专业及选考科目要求...
2025-10-05
中央音乐学院在辽宁招生专业选科要求对照表 新高考各专业需要选考什么科目中央音乐学院在辽宁的招生专业选科要求会根据辽宁省的...
2025-10-04
中央音乐学院在宁夏招生专业选科要求对照表 新高考各专业需要选考什么科目中央音乐学院在宁夏招生的专业选科要求不一样。宁夏高...
2025-09-30
中央音乐学院在安徽招生专业选科要求对照表及代码 新高考各专业需要选考什么科目中央音乐学院在安徽的选科要求可能与全国范围内的要求...
2025-09-30
中央音乐学院在河南招生专业选科要求对照表 新高考各专业需要选考什么科目中央音乐学院河南招生专业选科要求通常基于学科特性、...
2025-09-30
点击查看 高校招生简章 更多内容









