河北物化政314分左右可以上什么大学及专业 冲稳保院校推荐(2026参考)
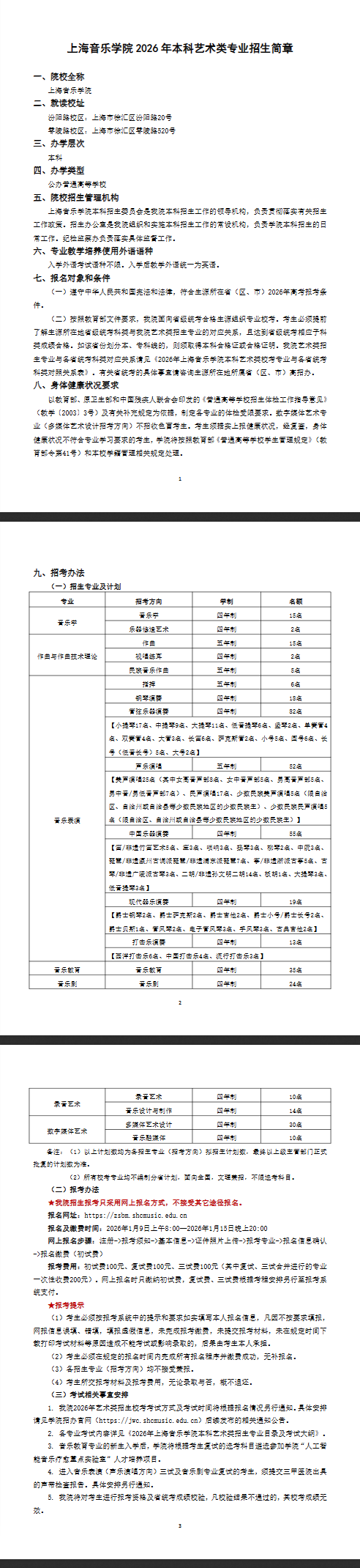
2026-01-09 16:33:48文/张礼梅2026年河北物化政314分左右能上什么大学和专业呢?高三网小编根据蝶变志愿数据挑选河北物化政高考成绩314分左右能上的大学和专业。其中冲的大学包含:哈尔滨科学技术职业学院、泉州工程职业技术学院、湖北商贸学院、四川文化艺术学院、吉林职业技术学院等。稳的大学包含:西安外事学院、银川科技学院、宝鸡三和职业学院、江西樟树中医药职业学院、内蒙古美术职业学院等。保的大学包含:三亚理工职业学院、郑州信息工程职业学院、湖北健康职业学院、贵州盛华职业学院、青岛农业大学海都学院等。其实河北物化政314分可以选择的学校有很多,具体如下:

2026年河北物化政314分可以冲击的大学及专业
| 大学名称 | 招生专业组 | 所在地 | 本专科 | 公私性质 | 办学类型 | 冲击占比 |
|---|---|---|---|---|---|---|
| 哈尔滨科学技术职业学院 | 早期教育等 18 个可报专业 | 黑龙江 | 专科 | 公办 | 综合 | 20% |
| 泉州工程职业技术学院 | 工业机器人技术等 3 个可报专业 | 福建 | 专科 | 民办 | 理工 | 20% |
| 湖北商贸学院 | 计算机应用技术等 4 个可报专业 | 湖北 | 本科 | 民办 | 财经 | 22% |
| 四川文化艺术学院 | 中文等 3 个可报专业 | 四川 | 本科 | 民办 | 艺术 | 22% |
| 吉林职业技术学院 | 中药学等 11 个可报专业 | 吉林 | 专科 | 民办 | 综合 | 22% |
| 和田职业技术学院 | 酒店管理与数字化运营等 10 个可报专业 | 新疆 | 专科 | 公办 | 综合 | 22% |
| 景德镇艺术职业大学 | 人工智能技术应用等 8 个可报专业 | 江西 | 本科 | 民办 | 艺术 | 24% |
| 漳州理工职业学院 | 人工智能技术应用等 5 个可报专业 | 福建 | 专科 | 民办 | 理工 | 24% |
| 内蒙古科技职业学院 | 网络营销与直播电商等 2 个可报专业 | 内蒙古 | 专科 | 民办 | 理工 | 24% |
| 松原职业技术学院 | 广告艺术设计等 13 个可报专业 | 吉林 | 专科 | 公办 | 综合 | 26% |
2026年河北物化政314分可以稳妥的大学及专业
| 大学名称 | 招生专业组 | 所在地 | 本专科 | 公私性质 | 办学类型 | 稳妥占比 |
|---|---|---|---|---|---|---|
| 西安外事学院 | 建筑工程技术等 9 个可报专业 | 陕西 | 本科 | 民办 | 综合 | 50% |
| 银川科技学院 | 建筑室内设计等 15 个可报专业 | 宁夏 | 本科 | 民办 | 综合 | 50% |
| 宝鸡三和职业学院 | 建筑消防技术等 6 个可报专业 | 陕西 | 专科 | 民办 | 综合 | 50% |
| 江西樟树中医药职业学院 | 护理等 4 个可报专业 | 江西 | 专科 | 民办 | 医药 | 51% |
| 内蒙古美术职业学院 | 现代农业技术等 2 个可报专业 | 内蒙古 | 专科 | 民办 | 艺术 | 51% |
| 培黎职业学院 | 酒店管理与数字化运营等 16 个可报专业 | 甘肃 | 专科 | 公办 | 综合 | 51% |
| 长沙文创艺术职业学院 | 健康管理等 3 个可报专业 | 湖南 | 专科 | 民办 | 综合 | 51% |
| 山西同文职业技术学院 | 飞行器数字化制造技术等 8 个可报专业 | 山西 | 专科 | 民办 | 理工 | 52% |
| 广东农工商职业技术学院 | 艺术设计等 3 个可报专业 | 广东 | 专科 | 公办 | 综合 | 53% |
| 武汉文理学院 | 土木工程检测技术等 11 个可报专业 | 湖北 | 本科 | 民办 | 综合 | 53% |
2026年河北物化政314分可以保底的大学及专业
| 大学名称 | 招生专业组 | 所在地 | 本专科 | 公私性质 | 办学类型 | 保底占比 |
|---|---|---|---|---|---|---|
| 三亚理工职业学院 | 动漫制作技术等 6 个可报专业 | 海南 | 专科 | 民办 | 理工 | 81% |
| 郑州信息工程职业学院 | 高速铁路客运服务等 2 个可报专业 | 河南 | 专科 | 民办 | 理工 | 81% |
| 湖北健康职业学院 | 康复治疗技术等 5 个可报专业 | 湖北 | 专科 | 民办 | 医药 | 81% |
| 贵州盛华职业学院 | 测绘工程技术等 8 个可报专业 | 贵州 | 专科 | 民办 | 综合 | 81% |
| 青岛农业大学海都学院 | 中小企业创业与经营等 17 个可报专业 | 山东 | 本科 | 民办 | 综合 | 82% |
| 兴安职业技术大学 | 酒店管理与数字化运营等 17 个可报专业 | 内蒙古 | 专科 | 公办 | 综合 | 82% |
| 昆山登云科技职业学院 | 智慧健康养老服务与管理等 3 个可报专业 | 江苏 | 专科 | 民办 | 理工 | 82% |
| 九江科技职业大学 | 电子信息工程技术等 10 个可报专业 | 江西 | 本科 | 民办 | 综合 | 82% |
| 通化医药健康职业学院 | 婴幼儿托育服务与管理等 6 个可报专业 | 吉林 | 专科 | 公办 | 医药 | 82% |
| 广州南洋理工职业学院 | 口腔医学技术等 6 个可报专业 | 广东 | 专科 | 民办 | 理工 | 84% |
2026年河北物化政314分志愿填报分析
1.成绩解读:你的成绩为314分,对应2025年省排名区间341597-341933,同分人数337,在已知省排名中超越了5.81%的考生;历史同位次考生得分:335(2024);参考历史录取时看最低排名会更加准确。
2.批次解读:你的分数超过专科批114分,那么可以选择专科批。
3.同分去向:你的成绩左右考生中,往年去向最多的院校是【广西经济职业学院】,占比为:14.29%,去向最多的专业是【物联网应用技术】,占比为:10.00%,去向最多的地区是【河北】,占比为:20.00%。
4.热门院校:河北地区310-319的考生,填报院校前10名分别是广西经济职业学院、上海工商外国语职业学院、海口经济学院、广东酒店管理职业技术学院、云南经济管理学院、石家庄医学高等专科学校、厦门软件职业技术学院、张家口职业技术学院、荆门职业学院、西安欧亚学院。可根据自身地域喜好、大学类型选择适合自己的院校。
5.热门专业:河北地区310-319的考生,填报专业前10名分别是物联网应用技术、计算机应用技术、数字媒体技术、中小企业创业与经营、学前教育、国际经济与贸易、商务日语、商务数据分析与应用、财富管理、集成电路技术。可根据自身兴趣和未来就业方向,选择适合自己的专业。
6.填报建议:推荐填报批次【专科批】,本批次专业平行志愿数量11646个,你的分数在当前批次中预估可填报志愿数量为1655个,其中有9116个志愿由于录取概率极低不建议填报,有281个志愿无历年录取数据参照请谨慎填报。建议填报的冲稳保比例为:18:58:20。
重庆历化政314分左右可以上什么大学及专业 冲稳保院校推荐(2026参考)2026年重庆历化政314分左右能上什么大学和专业...
2026-01-09
河北物生地314分左右可以上什么大学及专业 冲稳保院校推荐(2026参考)2026年河北物生地314分左右能上什么大学和专业...
2026-01-09
江西历化生314分左右可以上什么大学及专业 冲稳保院校推荐(2026参考)2026年江西历化生314分左右能上什么大学和专业...
2026-01-09
宁夏历化地314分左右可以上什么大学及专业 冲稳保院校推荐(2026参考)2026年宁夏历化地314分左右能上什么大学和专业...
2026-01-08
青海历化生314分左右可以上什么大学及专业 冲稳保院校推荐(2026参考)2026年青海历化生314分左右能上什么大学和专业...
2026-01-08
内蒙古历化生314分左右可以上什么大学及专业 冲稳保院校推荐(2026参考)2026年内蒙古历化生314分左右能上什么大学和专...
2026-01-06
云南历地政314分左右可以上什么大学及专业 冲稳保院校推荐(2026参考)2026年云南历地政314分左右能上什么大学和专业...
2026-01-05
贵州历化地314分左右可以上什么大学及专业 冲稳保院校推荐(2026参考)2026年贵州历化地314分左右能上什么大学和专业...
2026-01-05
青海历政生314分左右可以上什么大学及专业 冲稳保院校推荐(2026参考)2026年青海历政生314分左右能上什么大学和专业...
2026-01-05
广西历化生314分左右可以上什么大学及专业 冲稳保院校推荐(2026参考)2026年广西历化生314分左右能上什么大学和专业...
2026-01-05
湖北历化政314分左右可以上什么大学及专业 冲稳保院校推荐(2026参考)2026年湖北历化政314分左右能上什么大学和专业...
2026-01-04
陕西历化生314分左右可以上什么大学及专业 冲稳保院校推荐(2026参考)2026年陕西历化生314分左右能上什么大学和专业...
2026-01-03
湖南历化生314分左右可以上什么大学及专业 冲稳保院校推荐(2026参考)2026年湖南历化生314分左右能上什么大学和专业...
2026-01-02
安徽物化生314分左右可以上什么大学及专业 冲稳保院校推荐(2026参考)2026年安徽物化生314分左右能上什么大学和专业...
2026-01-01
陕西历政生314分左右可以上什么大学及专业 冲稳保院校推荐(2026参考)2026年陕西历政生314分左右能上什么大学和专业...
2026-01-01
点击查看 高考分数线 更多内容









