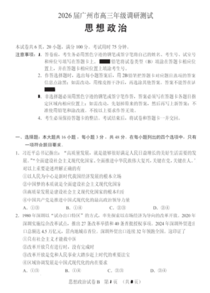
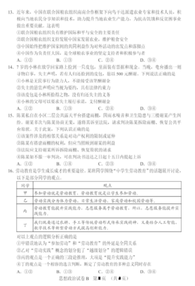
广州零模2026届高三12月调研测试政治试题
2026-01-06 08:50:20文/丁雪竹





推荐阅读
广州零模2026届高三12月调研测试化学试题及答案解析广州零模2026届高三12月调研测试化学试题及答案...
2026-01-05
广州零模2026届高三12月调研测试物理试题及答案解析广州零模2026届高三12月调研测试物理试题及答案...
2026-01-05
2026广州艺考生文化课冲刺哪家好 怎么报名广州艺考生文化课冲刺推荐广州中科全程高考学校、师...
2025-12-24
广州零模2026届广州高三12月调研测试语文试题及答案解析广州零模2026届广州高三12月调研测试语文试题及...
2025-12-24
2026届广州市南沙区高三上学期期中考试语文试卷2026届广州市南沙区高三上学期期中考试语文试卷
2025-11-23
2026广州中外合作办学哪个学校好一点 什么专业好就业广东以色列理工学院、香港科技大学(广州)在国际排名...
2025-11-12
广州新华国际本科是自主招生吗 2026好考吗广州新华国际本科是自主招生。其招生对象为已取得高中...
2025-11-12
2026广州国际本科有法学专业吗 学费多少一年广州大学设有国际法本科专业,属于国家控制布点专业...
2025-11-12
广州比较好的音乐艺考培训机构 2026选择指南作为华南地区的文化艺术中心,广州汇聚了众多优质的音...
2025-10-27
2026广州中外合作办学有几所学校 哪个大学好一点广州的中外合作大学有暨南大学、华南师范大学、广州大...
2025-10-14
2026广州清北复读学校学费多少 怎么收费在高考竞争日益激烈的当下,复读成为不少考生再次冲击...
2025-08-26
2026广州十大正规复读学校 哪个好高考成绩公布后,一些同学可能对自己的成绩不太满意,...
2025-08-26
2025年广州市中考录取分数线出炉 各高中多少分能上根据广州招考发布“2025年广州市高中阶段学校招生...
2025-07-30
2025年广州中考录取分数线公布 各批次线汇总根据广州招考发布“2025年广州市高中阶段学校招生...
2025-07-24
2024广州市技校前十名学校名单2024广州市技校前十名学校名单:广东岭南现代技师...
2025-06-16
点击查看 高考文综试题 更多内容









