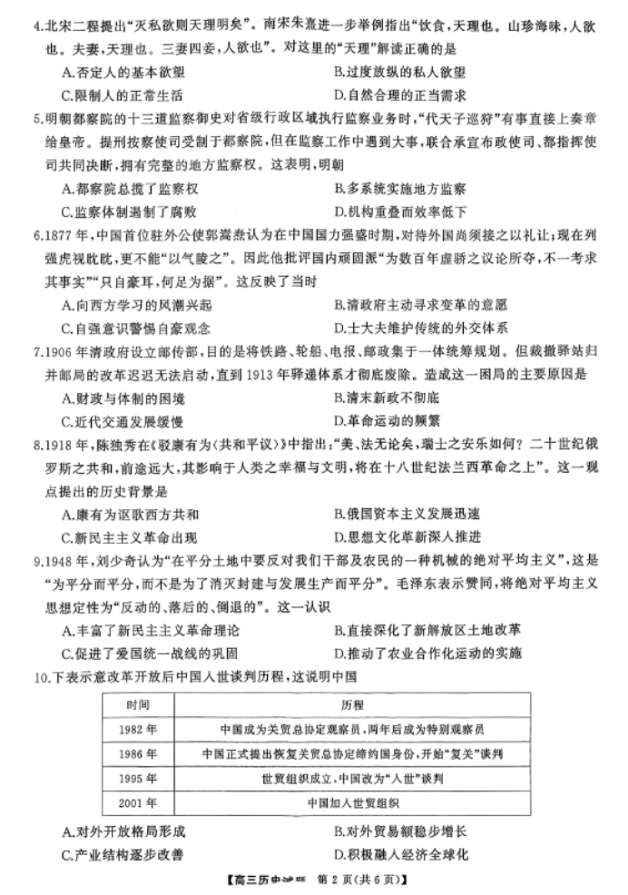
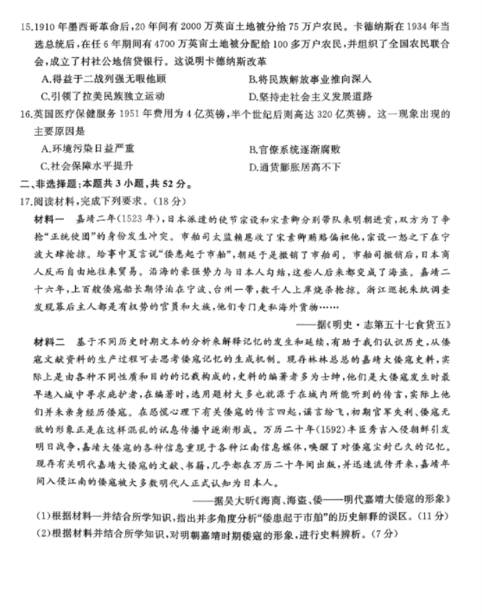
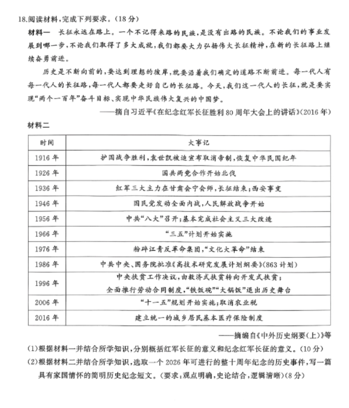
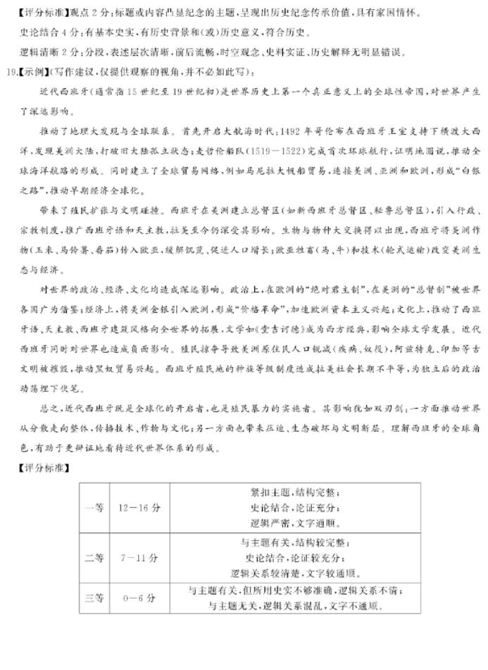
湖南2026届高三第一次八省联考(T8联考)历史试题及答案解析
2025-12-30 08:45:18文/丁雪竹









推荐阅读
湖南2026年3月全国计算机等级考试报名时间 什么时候截止湖南2026年3月全国计算机等级考试(NCRE)报...
2025-12-29
湖南2026上半年教师资格证笔试报考时间 具体几月几号湖南2026上半年教师资格证笔试报考时间已由湖南教...
2025-12-28
2026湖南艺术类统考合格线什么时候公布 分数线预测2026年湖南艺术类统考已在2025年12月25日...
2025-12-28
2026湖南音乐类统考成绩查询时间及网址入口 附合格线预测2026年湖南音乐类统考成绩查询时间预计在2026...
2025-12-27
2026湖南播音与主持类统考成绩查询时间及网址入口 附合格线预测2026年湖南播音与主持类统考成绩预计在1月下旬公...
2025-12-26
2026湖南研究生初试成绩查询时间及方式(官方入口) 附国家线发布时间预测2026年湖南研究生初试成绩预计在2月20日至28...
2025-12-26
2026湖南考研初试成绩公布时间 含查分流程及官网入口2026年湖南考研初试成绩预计在2月24日统一公布...
2025-12-25
2026湖南八省联考(T8联考)成绩查询时间什么时候 几号出分对于湖南省2026年八省联考的具体成绩查询时间,...
2025-12-25
湖南2026考研初试成绩查询时间及入口网址 附查询方法及流程步骤湖南2026考研初试成绩预计在2月下旬公布,具体日...
2025-12-23
2026湖南最好5个二本大学 怎么选择适配的院校湖南二本院校中,长沙学院、湖南第一师范学院、湖南理...
2025-12-21
2026湖南舞蹈类统考成绩查询时间及网址入口 附合格线预测2026年湖南舞蹈类统考成绩预计在1月下旬公布,查...
2025-12-20
2026湖南美术与设计统考成绩查询时间及网址入口 附合格线预测2026年湖南美术与设计统考成绩将于1月下旬公布,...
2025-12-19
2026湖南420分到424分历史类能上什么大学及专业位次 公民办类型录取率汇总2026年湖南高考分数在420分到424分之间,考...
2025-12-18
2026湖南490分到494分历史类能上什么大学及专业位次 公民办类型录取率汇总2026年湖南高考分数在490分到494分之间,考...
2025-12-18
湖南625分到629分能上什么大学及位次 2026年推荐院校名单根据蝶变志愿提供的2025年全国各个大学在湖南高考...
2025-12-18
点击查看 湖南高考文综试题 更多内容









