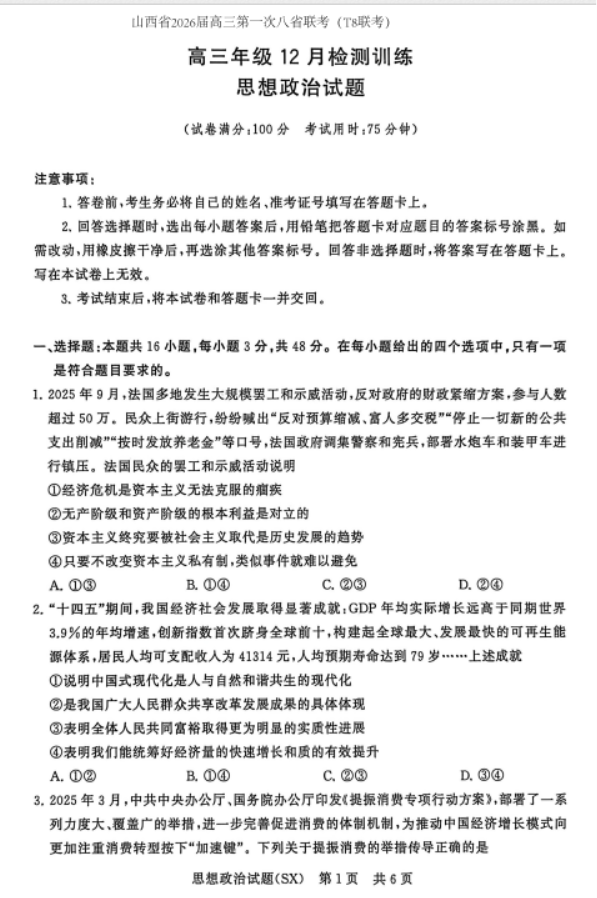
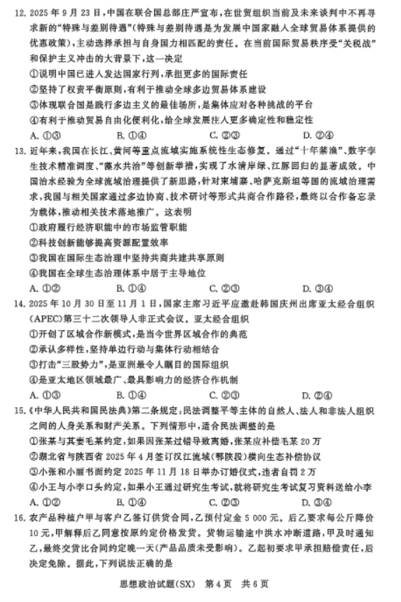
山西2026届高三第一次八省联考(T8联考)政治试题及答案解析
2025-12-27 09:00:55文/丁雪竹










推荐阅读
2026百师联盟高三一轮复习12月质量检测政治试题及答案解析2026百师联盟高三一轮复习12月质量检测政治试题...
2025-12-17
2026湖南炎德英才长郡二十校联盟高三12月联考政治试题及答案解析2026湖南炎德英才长郡二十校联盟高三12月联考政...
2025-12-16
2026安徽鼎尖名校11月高三第六届逐梦星辰杯联考政治试题及答案解析2026安徽鼎尖名校11月高三第六届逐梦星辰杯联考...
2025-12-05
2026届江西九江十一校高三第一次联考政治试题及答案解析2026届江西九江十一校高三第一次联考政治试题及答...
2025-11-28
2026届安徽A10联盟高三上学期11月期中质量检测政治试题及答案解析2026届安徽A10联盟高三上学期11月期中质量检...
2025-11-22
2026届高三华师联盟10月质量检测考试政治试题及答案解析政治试题
2025-11-19
九师联盟2026届高三10月10联考政治试题及答案汇总九师联盟2026届高三10月10联考政治试题及答案...
2025-11-13
金太阳广东2026届高三上学期10月联考政治试题及答案金太阳广东2026届高三上学期10月联考政治试题及...
2025-11-06
广东省大湾区2026届高三上学期10月联考政治试题及答案广东省大湾区2026届高三上学期10月联考政治试题...
2025-10-29
2025内蒙古高考政治试题及答案解析(网传版)据悉,2025年内蒙古高考政治的考试时间在6月9日...
2025-06-08
2025年吉林高考政治试题及答案解析(网传版)本文为考生们整理了2025年吉林高考政治试题及答案...
2025-06-08
2025安徽高考政治试题及答案解析(网传版)据悉,2025年安徽高考政治的考试时间在6月9日,...
2025-06-08
2025重庆高考政治试题及答案解析(网传版)据悉,2025年重庆高考政治的考试时间在6月9日,...
2025-06-08
2025湖南高考政治试题及答案解析(网传版)据悉,2025年湖南高考政治的考试时间在6月9日,...
2025-06-08
2025黑龙江高考政治试题及答案解析(网传版)据悉,2025年黑龙江高考政治的考试时间在6月9日...
2025-06-08
点击查看 高考文综试题 更多内容









