2026海大中外合作办学专业有哪些 学费多少钱
2025-11-17 09:24:18文/叶丹中国海洋大学自2014年开始招收海洋科学(中外合作办学)专业,2015年开始招收法学(中外合作办学)专业,在国际化人才培养模式和海外优质资源引进方面进行了卓有成效的探索,2020年中国海洋大学增设计算机科学与技术、生物技术、食品科学与工程、数学与应用数学四个中外合作办学专业。

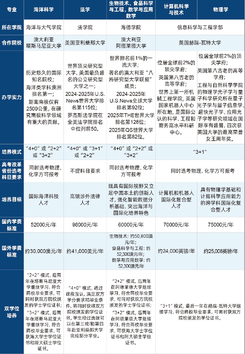
海大中外合作办学专业有哪些
海洋科学(中外合作办学)
中国海洋大学海洋科学专业是国内历史最为悠久的涉海专业之一,在历次海洋科学学科评估中均排名全国第一。2019年入选教育部“双万计划”首批国家级一流本科专业。在2023年“软科”世界一流学科排名中,中国海洋大学海洋科学位列国内第1名、全球第3名。
依托中国海大海洋科学专业,本着“强强联合”的原则,2014 年经教育部批准,中国海洋大学与澳大利亚塔斯马尼亚大学合作开办海洋科学(中外合作办学)专业,这也是国内第一个海洋科学高等教育国际合作项目。
在海洋领域,塔斯马尼亚是澳大利亚海洋科技中心,是南极科考的门户。塔斯马尼亚大学海洋与南极研究所(IMAS)在南极科学研究领域有重大的贡献,其海洋学被《泰晤士高等教育》评选为全球前30强。
本专业充分结合中国海大和塔大的专业特色,培养国家海洋事业所需的具备创新性、复合型、有担当和跨文化交流能力的人才。专业由中塔双方联合制定人才培养方案和教学计划,师资分授课程,使学生受到世界一流水平的教育。
随着国家“海洋强国”战略的推进,国家对海洋专业人才,特别是具有国际化视野人才的需求大大增加,海洋科学(中外合作办学)的学子必将为自己赢得一席之地!如果你有志于为国家海洋大发展添劲助力,欢迎报考中国海洋大学海洋科学(中外合作办学)专业!本专业要求具有较好的数学和物理基础,或对数学、物理有良好的兴趣,如果你是那个对的人,欢迎报考!
法学(中外合作办学)
法学(中外合作办学) 专业系全国首个经教育部批准与美国高校联合举办的法学本科阶段双学位合作办学项目。合作外方为世界百强大学之一的美国亚利桑那大学,其罗杰斯法学院全美排名前50位。
项目通过教授中美两国的法律制度,培养既通晓国内、国际法律规则,又具备熟练英语沟通能力的高端涉外法律人才。项目学制四年,由中外双方共同制定培养方案,中外教师联合授课。通过课程互认,完成双方学业要求的学生将同时获得中国海洋大学法学学士学位和美国亚利桑那大学文学学士学位(法学方向)。学生经选拔可通过赴美交流的形式完成部分学业,也可以全程在海大完成美方课程学习并获得双方学位。
项目培养方案科学,师资力量雄厚,既完整保留中国本土的法学知识教学体系,又引入了原汁原味的美国法学教育理念和方法精华。项目为学生提供多样的法律实践机会,提升学生的法律实践能力和英语沟通能力。此外,依托法学院与国外20多所高等院校法学院和法律研究机构建立的合作伙伴关系,学生可以获得不同层次和不同方向的出国深造机会。近年来,以本专业学生为主的法学院代表队在国际海洋法模拟法庭比赛、国际刑法模拟法庭比赛以及国际人道法模拟法庭比赛中都取得了佳绩,体现了本专业人才培养的高质量。
计算机科学与技术(中外合作办学)
为引进境外优质教育资源,创新培养模式,拓宽人才培养途径,培养具有国际视野的优秀人才,经教育部批准,自2020年起中国海洋大学与英国赫瑞-瓦特大学合作开办计算机科学与技术专业的本科教育项目,采用“3+1”培养模式。
办学特色:一是双学籍、双学位。录取的考生入学注册后同时具有中国海洋大学和英国赫瑞-瓦特大学学籍,享有两校的权益,接受两校的管理,完成学业后获得两校的学位;二是国际化培养。在中英两国学习,前三年在中国海洋大学学习,第四年须在赫瑞-瓦特大学爱丁堡校区学习,专业核心课程为全英文授课。
培养模式:中国海洋大学和赫瑞-瓦特大学联合制定人才培养方案和教学计划,师资分授课程、互访交流,完成双方学业要求的学生将同时获得中国海洋大学计算机科学与技术专业本科毕业证书、工学学士学位证书,及英国赫瑞-瓦特大学机器人专业荣誉工学学士学位(Bachelor of Engineering with Honours in Robotics)。
学费:前三年在国内学习,学费每生7万元/年;第四年须在英国学习,按照英国赫瑞-瓦特大学当年的国际学生标准缴纳学费(学费约24,000英镑,每月生活费约900英镑),同时向海大缴纳注册费(参考2024年标准,1700元/学年)。
培养目标:面向国家海洋战略需求,结合地方先进制造行业优势,培养具有良好的工科科学素质,系统掌握计算机科学与技术和机器人学的基本理论,具有国际视野,“基础厚、口径宽、能力强、素质高”,能够从事计算机和机器人软硬件系统设计与开发的高层次工程技术人才。
主要课程包括:智能机器人学、计算机网络、电气电子工程导论、电子设计实践、机器人学导论、机器人学集成小组项目1-2、机器人系统科学、硬件-软件接口等。
毕业生主要就业去向:学生自主择业,可进入各类科研机构、企事业单位、高新技术研究开发部门,从事计算机、机器人软硬件系统的设计与开发工作,也可在国内外高校继续深造。
海德学院
生物技术(中外合作办学)
生物技术专业培养学生具备生物科学、生物技术方面扎实的知识和理论基础;重视应用基础研究和科技开发方面的科学思维和科学实验训练,培养学生运用生物技术解决实际问题的能力;培养学生在生物信息学、生物统计学等领域有较强的定量研究能力,从而具备一专多能的跨学科整合能力;为本科生进行硕士、博士研究深造、以及在生物研究、教学、企业或管理行业就职打好基础。
食品科学与工程(中外合作办学)
食品科学与工程专业培养学生在生物化学、微生物学、食品化学、食品工程等方面具备扎实的知识和理论基础;注重食品机械与设备、现代仪器分析和食品检验方面的实验训练;重视食品营养学、食品安全与卫生学等专业知识教育;发挥海洋食品开发、海洋生物资源精深加工技术的校本特色,培养能够胜任食品科学与工程及相关领域科学研究、技术开发、工程实践、教学和管理等岗位的复合型人才和海洋特色食品产业的卓越人才。
数学与应用数学(中外合作办学)
数学与应用数学专业定位于以数学为学术背景,具有“国际视野、中国情怀”的创新人才教育。专业办学结合中国和澳大利亚两国教育优势,引进阿德莱德大学的优质教育资源,实现国内、国外双接轨的特色培养模式。办学目标为培养具有良好的道德修养和数学素养,掌握数学、统计和数据科学的基础理论知识与基本方法,同时适应信息时代的发展、具有较强的持续学习能力、跨学科融合能力和跨文化交流能力,未来从事科学研究、教育教学、数据分析、决策管理、软件开发等工作的复合型创新人才。
海大中外合作办学专业学费多少钱

2026海大国际本科三个专业是什么 就业前景怎么样2025-11-17
海大国际本科3+1+1专业有哪些 哪个专业好就业中国海洋大学国际本科3+1+1项目中,机器人与人工...
2025-07-19
海大留学1+2项目咋样 值得去读吗据了解,海南大学的“1+2”留学项目是一个结合国...
2024-11-26
2025海大3+1+1国际本科好吗 读完有什么用中国海洋大学3+1+1国际本硕项目是一个结合国内...
2025-06-30
2025海大国际本科三个专业是什么 值得去读吗海南大学国际本科提供了三个专业:物流管理、供应链管...
2025-06-27
2025海大1加3国际本科咋样 值得去读吗通过下文的内容可知,海大1+3国际本科项目是一个结...
2025-06-23
2025海大3+2国际本科怎么样 值得去读吗海大3+2国际本科项目具有较高的教育质量和良好的学...
2025-06-22
2024中国海大出国要什么学历 怎么申请中国海大出国要高中毕业或以上学历。中国海洋大学国际...
2025-05-17
2025海大留学预科怎么样 好申请吗中国海洋大学的留学预科项目申请难度适中。申请者需要...
2025-06-18
2024海大预科班什么条件可以报考 多少分录取海大预科班的报考条件主要包括年龄、学历、语言能力和...
2025-05-19
2024海大留学项目介绍 值得读吗中国海洋大学提供了多样化的留学项目,旨在培养学生...
2025-05-19
2024海大出国留学有哪些机会 容易进吗海南大学的出国留学项目相对容易进入。海南大学的出国...
2025-05-19
2024海大2加2国际本科开设专业有哪些 项目优势分析2024年中国海洋大学2+2国际本科开设的专业包...
2024-09-12
2024海大1加3项目留学模式是什么 是官方办学吗海大1加3项目的留学模式是学生在国内完成1年的预...
2024-09-12
2024海大IFC项目值得读吗 回国好就业吗2024年中国海洋大学IFC项目是一个值得考虑的...
2024-09-11
点击查看 国际本科 更多内容









