重庆工商大学2+2国际本科医药和护理专业介绍
2025-07-17 10:26:40文/叶丹重庆工商大学2+2国际本科医药与护理专业旨在培养具有国际视野、掌握医药与护理专业知识和技能的专业人才。可对接林肯大学、赫瑞瓦特大学马来西亚校区、马来西亚理科大学、美国乔治梅森大学马来西亚管理与科学大学、维多利亚大学、中央昆士兰大学等国外院校。

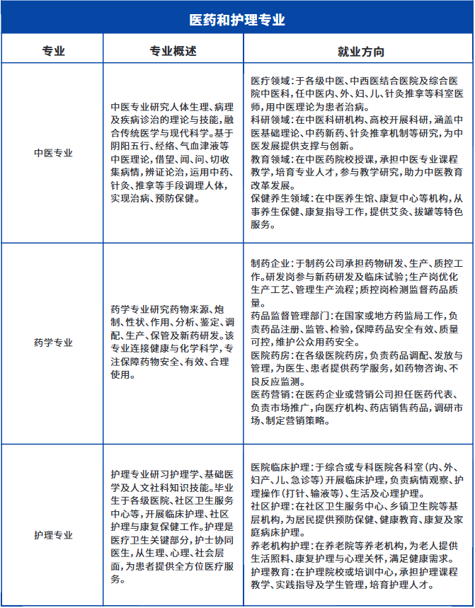
重庆工商大学2+2国际本科医药和护理专业

重庆工商大学2+2国际本科报名及录取
报名须知及操作指南
(一)报名时间:即日起至8月31日(名额有限,招满即止)
(二)报名材料:
1.学生身份证复印件
2.高考成绩单复印件(仅限参加高考的学生)
3.高中毕业证书复印件(还未得到证书者,可先提交原高中提供的毕业证明)
4.英语成绩证明(仅限托福或雅思成绩)
5.一寸彩色近照三张
(三)报名方式:扫描报名二维码、发送报名申请邮件到报名邮箱、拨打出国留学预备基地招生办公室电话咨询或现场咨询报名。
报考及入学条件
(一)招生对象:获得高中毕业证书的应往届高中毕业生及同等学历者。
(二)入学条件和录取标准:
1.高考成绩总分达到当地本科录取线可免笔试;
2.高考英语成绩达到90分以上可免笔试;
3.雅思成绩5分以上或托福70分以上可免笔试;
4.未达到以上要求者需参加重庆工商大学组织的入学考试(笔试和口试),通过后予以入学。
(三)学费标准:
国际会计与金融、人工智能与计算机、旅游酒店管理、医学与护理:59800元/年
设计专业:69800元/年
注:具体以上级物价主管部分最终核定学费为准,其他国外相关费用根据国外各大学标准支付,详见《新生入学须知》。
重庆工商大学2+2国际本科旅游酒店管理方向专业介绍重庆工商大学2+2国际本科旅游酒店管理方向的专业旨...
2025-07-17
重庆工商大学2+2国际本科艺术设计方向专业介绍重庆工商大学2+2国际本科艺术设计方向的专业旨在培...
2025-07-17
重庆工商大学2+2国际本科人工智能和计算机方向专业介绍重庆工商大学2+2国际本科人工智能和计算机方向的专...
2025-07-17
重庆工商大学2+2国际本科商科方向专业介绍重庆工商大学2+2国际本科商科方向的专业主要有国际...
2025-07-17
2025年重庆工商大学录取规则及专业设置 录取结果一般几天出来重庆工商大学录取规则主要由分数优先、专业志愿优先两...
2025-07-16
2025年重庆工商大学在上海招生代码及专业代码 重庆工商大学上海代码是多少?怎么查询?2025年重庆工商大学在上海招生代码的发布,为考生...
2025-07-15
2025年重庆工商大学在江苏招生代码及专业代码 重庆工商大学江苏代码是多少?怎么查询?2025年重庆工商大学在江苏招生代码是考生报考该大...
2025-07-14
2025年重庆工商大学在黑龙江招生代码及专业代码 重庆工商大学黑龙江代码是多少?怎么查询?2025年重庆工商大学在黑龙江的招生代码已通过省级...
2025-07-14
2025年重庆工商大学在辽宁招生代码:1799 专业代码及报考指南重庆工商大学在辽宁招生代码为:1799。工商管理类...
2025-07-12
2025年重庆工商大学在河南招生代码及专业代码 重庆工商大学河南代码是多少?怎么查询?小编为大家梳理重庆工商大学在河南的代码填报常见误区...
2025-07-12
2025年重庆工商大学在重庆招生代码:5016 专业代码及报考指南重庆工商大学在重庆招生代码为:5016。财务管理专...
2025-07-12
2025年重庆工商大学在内蒙古招生代码:045 专业代码及报考指南重庆工商大学在内蒙古招生代码为:045。经济与贸易...
2025-07-11
重庆工商大学学科评估结果排名查询 就业前景好的王牌专业有哪些重庆工商大学在教育部第四轮学科评估中,应用经济学专...
2025-07-11
2025年重庆工商大学在广东招生代码及专业代码 重庆工商大学广东代码是多少?怎么查询?今天小编就为考生和家长详细说一下2025年重庆工商...
2025-07-11
2025年重庆工商大学在河南招生代码:2890 专业代码及报考指南重庆工商大学在河南招生代码为:2890。公共管理类...
2025-07-10
点击查看 国际本科 更多内容









