宁夏2025高考之后多久可以收到录取通知书 一般几月几号拿到
2025-07-13 08:41:44文/冯识宁夏2025年高考录取通知书,通常在7月下旬、距高考结束约两个半月后,考生会陆续收到。因录取批次不同,发放进度有别,按提前批、普通批、专科批依次进行。不过具体收到日期受地域等因素影响难以确定,考生可多关注报考学校官网发布的通知书发放信息,同时保持联络畅通,以便及时接收。

宁夏2025高考多久后可以收到录取通知书
宁夏2025年高考后收到录取通知书的时间,会因录取批次的不同而存在差异,大概在高考2个半月后可收到录取通知书,一般在7月下旬开始,考生可陆续收到通知书,具体收到日期因地域不同无法预测,学生可关注所报考学校官网有关录取通知书发放的信息,来推测自己收到通知书的时间
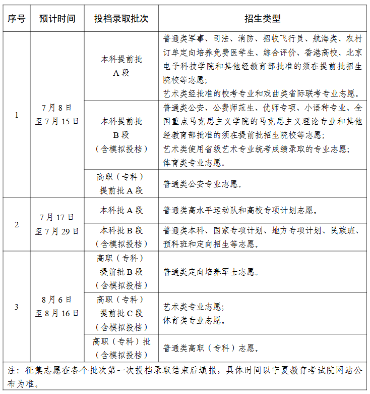
2025宁夏高考录取时间安排

2025宁夏高考录取结果查询入口及方法
2025年宁夏高考录取结果可通过以下入口及方法查询:
宁夏教育考试院官网:登录宁夏教育考试院,点击“高考高招”栏目下的“录取查询”,或点击左侧“信息查询服务”中的“普通高考-录取信息查询”,输入考生号、身份证号等信息查询。
宁夏教育厅官方微信公众号:关注“宁夏教育厅”微信公众号,点击菜单中的“查询—录取查询”,根据提示输入信息查询。
“我的宁夏”App:打开“我的宁夏”App,点击首页上方“金榜题名”事项,在跳转页面后,选择“宁夏高考录取结果查询”,按要求输入准考证号、身份证号查询。
报考院校官网:访问所报考院校的官方网站,通常在院校招生板块会有高考录取结果查询入口,输入个人相关信息进行查询。
线下查询:考生可前往自己所属的市、县(市、区)招办,凭借相关证件,在工作人员的帮助下查询录取结果。
查询时的注意事项如下:
关注官方渠道:应通过宁夏教育考试院网站、“宁夏教育厅”微信公众号等官方渠道查询录取信息,确保信息准确。
保持电话畅通:录取期间,招生院校或招考机构可能会与考生联系,考生要保持报名时所留电话号码畅通,以便及时接收录取通知书或其他相关通知。
提防招生诈骗:高考录取阶段是招生诈骗高发期,考生和家长要提高警惕,不要轻易透露重要信息,谨防不法分子通过虚假招生信息等方式进行诈骗。
2025年全国各个大学在宁夏投档线 录取分数线是多少2025年全国各个大学在宁夏投档线:本科提前批A段...
2025-07-12
2025宁夏高考录取通知书一般几月几号拿到 通知书查询入口官网宁夏2025年高考录取通知书预计从7月中旬开始陆续...
2025-07-12
宁夏2025高考本科录取结果查询方法及网址入口 什么时候结束录取2025高考考生可登录宁夏教育考试院官网,点击“高...
2025-07-11
2025宁夏高考本科几天知道录取结果 录取截止日期什么时候宁夏2025高考本科结果可在相应批次录取期间陆续查...
2025-07-11
宁夏2025年高考本科提前批A段投档线是多少宁夏2025年高考本科提前批A段投档线已经公布,历...
2025-07-11
2025宁夏本科录取什么时候结束 在哪查看录取结果2025宁夏本科批次录取将在7月进行。高校将考生统...
2025-07-11
2025宁夏高考专科录取率及录取人数是多少2025宁夏高考专科还没有结束,2025宁夏高考专...
2025-07-10
2025宁夏高考过后多久能收到录取通知书 专科批通知书几号发放宁夏2025高考录取工作分多个批次依次开展,各批次...
2025-07-10
2025宁夏高考录取结果查询时间表出炉 几号发放录取通知书宁夏2025年普通高校招生录取工作将于7月8日正式...
2025-07-10
2025年宁夏高考本科录取率是多少 上线率高吗2025年宁夏高考报名人数预计在8万人左右,预...
2025-07-10
2025宁夏高考大学录取通知书什么时候能下来 发放时间几号随着2025年宁夏高考录取工作逐步推进,考生和家长...
2025-07-10
2025宁夏高考怎么看自己的投档状态 附查询入口及方法2025年参加宁夏高考的同学注意啦,宁夏考生可以登...
2025-07-09
宁夏2025高考录取通知书物流手机端查询方法及入口宁夏2025年高考录取通知书物流可通过手机端“EM...
2025-07-09
2025宁夏高考录取结果公布时间什么时候 几天知道被录取2025宁夏高考录取工作在7月8日相继开展,录取结...
2025-07-09
宁夏高考2025专科录取时间 附录取工作日程安排表2025宁夏高考高职专科批(含模拟投档)预计录取时...
2025-07-09
点击查看 宁夏高考录取查询 更多内容









