2025山东高考本科录取结果怎么查 含查询时间及入口
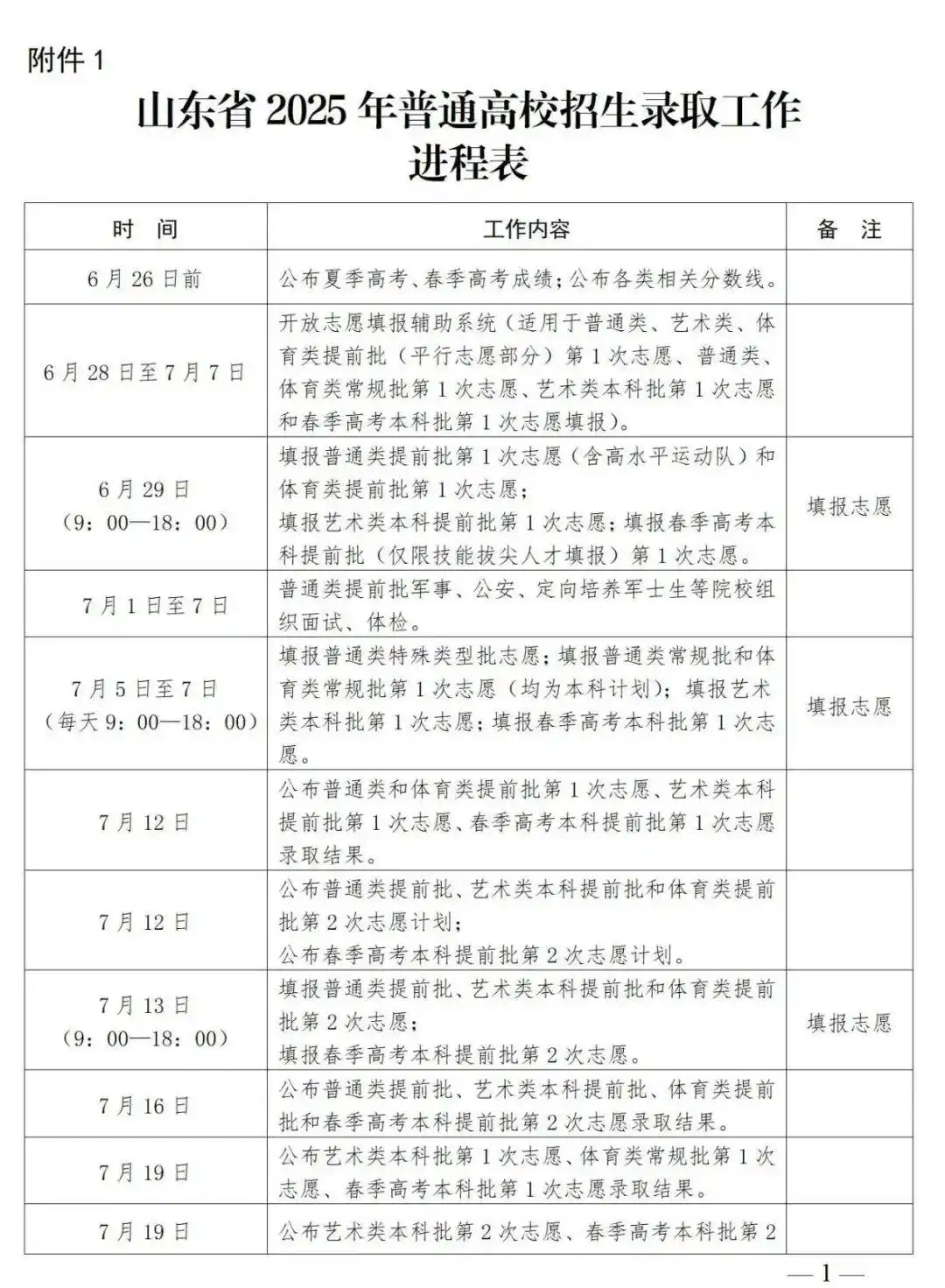
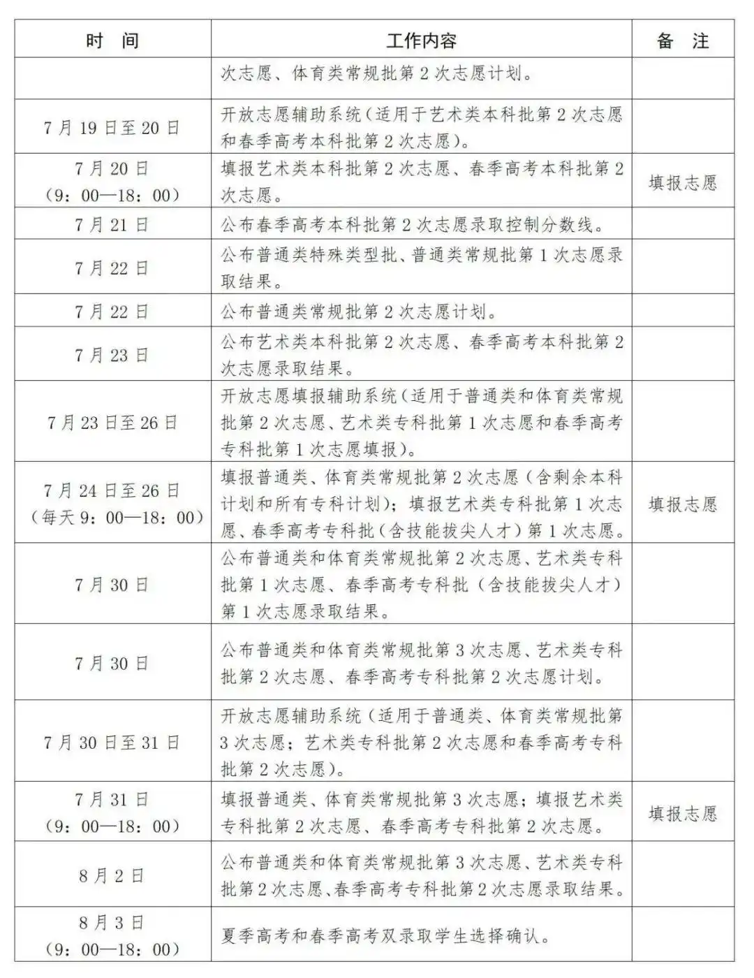
2025-07-04 17:14:05文/冯识2025年山东高考本科录取工作于7月12日开始,各批次考生可在下一批次录取前查询自身录取情况。山东考生可登录山东教育考试院官网,点击“高考高招”栏目中的“录取查询”进行查询,也可通过国家政务服务平台查询。高考志愿录取以分数为基本标准,为不同背景的考生提供公平竞争的机会,是社会阶层流动的重要渠道

2025山东高考本科录取结果查询时间
2025山东高考本科录取结果查询时间如下:


2025山东高考本科录取结果查询方法及入口
2025年山东高考本科录取结果可通过以下方法及入口查询:
山东省教育招生考试院官网:登录山东省2025年普通高考录取查询平台,输入相关信息查询录取结果。
“爱山东”APP:打开“爱山东”APP、支付宝或微信小程序,首页搜索“高考专区”,点击进入后,通过“高考录取去向查询”服务入口,按页面要求输入信息即可查询。
国家政务服务平台:通过微信小程序搜索“国家政务服务平台”,进入“高考服务”,绑定准考证号查询录取结果。
短信推送:山东省教育招生考试院将为已录取的考生推送短信,考生接收短信的手机号为高考报名使用的手机号,注意查收相关短信。
高校官网:部分高校会在本校官网开通录取结果查询入口,考生可访问所报考高校的招生网站,按照相关指引查询。
EMS中国邮政:登录EMS官网,输入准考证号和验证码,查询录取通知书寄递情况,若能查到寄递信息,通常意味着已被录取。
查询时的注意事项如下:
准确输入信息:务必通过省教育考试院官网等权威正规渠道查询,按要求准确输入考生号、身份证号等信息,避免因信息错误导致查询失败。
核对录取信息:仔细核对录取院校、专业、批次等信息是否与志愿填报一致,如有疑问及时向相关部门咨询。
关注录取时间:牢记河南省各批次录取时间节点,在相应时间段内查询,避免过早或过晚查询,若未到录取时间,可能无法查到结果。
保管好个人信息:妥善保管好登录密码等个人信息,不要把密码透露给他人,因考生本人疏漏或失误造成的后果,由考生本人承担责任。
2025山东高考报志愿几天知道被录取 附录取结果查询时间及入口山东2025年高考志愿填报后,录取结果一般在半个月...
2025-07-04
山东2025年高考志愿投档状态查询方法及入口 投档轨迹怎么查山东2025年高考志愿投档状态可以通过山东教育考试...
2025-07-04
山东2025大学录取通知书发放时间公布 几月几号能收到山东高考录取通知书一般从7月中上旬开始发放,提前批...
2025-07-04
2025山东高考各批次录取结果查询时间 几号出录取通知书2025山东高考各批次录取结果公布将于7月12日正...
2025-07-04
2025山东高考录取通知书一般在录取后多久发 什么时候能收到2025年山东高考已落下帷幕,目前考生和家长们最关...
2025-07-04
2025山东高考各批次录取结果什么时候出来 多久能拿到录取通知书2025山东高考各批次录取结果公布将于7月12日正...
2025-07-04
山东2025大学录取通知书发放时间什么时候 几天能下来据了解,2025年山东高考录取通知书发放时间因批次...
2025-07-04
2025山东高考录取时间及查询网址入口 怎么知道被录取2025山东高考公布普通类和体育类提前批第1次志愿...
2025-07-04
2025山东高考录取一般在几月几号出 什么时候知道录取结果2025年山东高考录取结果不会在同一时间集中公布,...
2025-07-03
山东2025高考录取通知书一般多久收到 大学通知书发放时间根据山东省教育招生考试院公布的信息及往年情况,山东...
2025-07-03
2025山东高考志愿填报后多久可以查投档状态 附查询时间及入口2025山东高考不同批次的录取结果查询时间是不同的...
2025-07-03
2025山东高考填完志愿后多久知道录取学校 附录取状态查询方法山东2025高考志愿填报后大概15天左右可以查询录...
2025-07-03
2025山东高考录取查询时间 具体时间安排表2025年山东高考投档录取状态查询时间7月12日开...
2025-07-03
2025山东高考录取状态查询方法及入口 录取进度怎么查2025山东高考录取状态可以通过山东教育考试网或者...
2025-07-03
2025山东高考平行志愿录取规则流程 录取顺序是什么2025山东高考平行志愿录取规则:按照“分数优先,...
2025-07-03
点击查看 山东高考录取查询 更多内容









