河北2025年高考本科批什么时候录取 录取时间安排表汇总
2025-06-28 09:51:24文/张哲河北2025年高考本科批录取时间预计是在7月中旬左右,具体录取时间大家以官方发布最新通知为准,考生可以登录河北教育考试院官网查询录取结果,这种方法是比较常规的查询志愿录取的方式,输入证件号以及密码后成功登录账号后就可以直接查看到自己的档案的投档状态了。

河北2025年高考本科批录取时间安排
河北2025年高考本科批录取时间暂时还未发布,参考往年时间,预计河北2025年高考本科批录取时间在7月中旬左右,以下是小编整理的2024河北高考本科批录取时间,大家可以参考一下。
1.本科提前批A段
7月7日至11日 集中填报志愿录取
7月12日至13日 征集志愿录取
2.本科提前批B段、对口本科批
7月13日至15日 集中填报志愿录取
7月17日至18日 征集志愿录取
3.本科提前批C段
高校专项计划、高水平运动队、部分定向等特殊类型招生院校
7月19日至21日录取
4.本科批
7月22日至24日 集中填报志愿录取
7月27日至28日 第一次征集志愿录取
8月2日至3日 第二次征集志愿录取
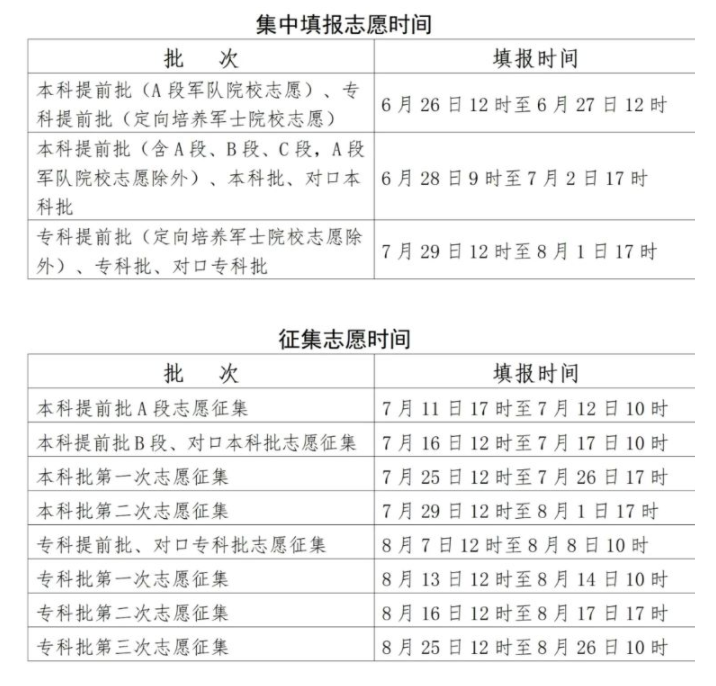
河北2025年高考本科批志愿填报时间:

河北2025年高考本科批录取结果怎么查询
通过河北省教育考试院相关渠道查询
网站查询:
登录河北省教育考试院网站。进入"统导航—录取查询"栏目。输入本人报名序号、信息查询密码、系统随机生成的验证码,点击查询本科录取结果。
微信公众号查询:
关注河北省教育考试院微信公众号。点击菜单栏的"录取查询"。按提示输入相关信息,如考生号、身份证号等,进行本科录取结果查询。
通过院校招生网站查询
访问所报考院校的招生网站。在网站上找到录取结果查询入口,通常位于招生信息、录取查询等板块。输入个人信息,如准考证号、身份证号、考生号等,查询是否被该校录取。
高考录取结果查询是一个关键环节,是一个需要谨慎对待的过程,考生和家长在查询录取结果时,必须保持警惕,选择正规渠道,避免轻信非官方信息,保护好个人信息,确保录取结果的准确性。
2025河北本科录取时间查询 什么时候开始录取2025河北本科录取时间查询:预计在7月下旬到8月...
2025-06-27
2025河北公布录取时间 各批次录取时间安排表汇总2025河北高考录取时间一般在8月开始,不同批次在...
2025-06-27
2025河北高考提前批录取结果公布时间 怎么知道被录取河北高考录取时间通常在每年7月上旬至8月初进行,不...
2025-06-27
2025河北高考志愿填了多久才能录取 录取结果什么时候出来2025河北高考志愿填报后一般在半个月左右可以查询...
2025-06-27
河北2025年提前批录取时间什么时候 几号开始录取2025年河北高考提前批分为A、B、C三段,本科提...
2025-06-27
河北2025年各批次录取时间什么时候 几号开始录取河北2025年各批次录取时间预计7月中旬左右开始,...
2025-06-27
2025河北高考录取时间安排汇总 各批次具体什么时候录取2025河北录取时间在7月上旬到8月初左右,不同批...
2025-06-27
2025河北高考各批次录取结果公布时间 怎么知道被录取据了解,2025年高考录取时间主要安排在7、8月份...
2025-06-27
河北高考2025年各批次录取时间几月几号 怎么查看录取结果河北2025年高考录取时间被集中安排在7、8月份。...
2025-06-26
河北高考录取时间2025年具体时间 附录取结果查询入口据河北省教育考试院公布的信息,2025年河北高考录...
2025-06-26
2025河北高考提前批录取时间安排 具体什么时候录取2025河北高考提前批录取时间预计在7月进行。参考...
2025-06-26
河北高考征集志愿2025年填报时间 几号几点截止2025年河北高考征集志愿填报时间:专科提前批、对...
2025-06-26
河北2025高考美术与设计类一分一段表【完整版】河北2025高考美术与设计类一分一段表已经公布,综...
2025-06-25
河北2025高考舞蹈类一分一段表【完整版】河北2025高考舞蹈类一分一段表已经公布,其中57...
2025-06-25
2025河北高考一分一段位次表 高考成绩排名最新【历史类】2025河北高考历史类一分一段表已经公布,其中历史...
2025-06-25
点击查看 河北高考录取查询 更多内容









