2025河北高考志愿填报时间几月几号 各批次志愿具体填报时间安排表
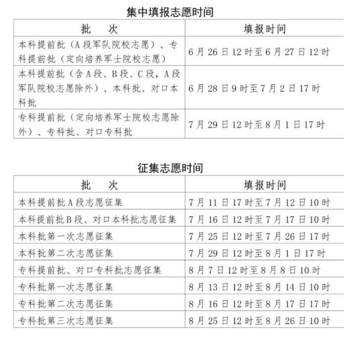
2025-06-23 08:44:57文/张哲2025河北高考志愿填报时间已经公布,其中本科提前批(A段军队院校志愿)、专科提前批(定向培养军士院校志愿)填报志愿时间是06月26日12:00-06月27日12:00;本科批志愿填报时间是6月28 09:00-07月02日17:00。

2025河北高考各批次志愿填报时间安排
2025河北高考各批次志愿填报时间如下:

志愿填报期间,每日0时至6时为系统维护时间,不能填报志愿。
2025河北高考考生填报志愿采取远程网上填报方式进行。考生在规定时间,登录省教育考试院网站,通过志愿填报系统进行志愿填报。系统不支持手机、平板等移动终端设备。须使用IE11、Chrome、Edge及以上版本浏览器,由于浏览器类型及版本使用不当可能会造成无法填报志愿或填报错误等后果,责任由考生自负。
高考考生应在规定时间内填报河北高考志愿,未在规定时间内填报志愿的,视为自动放弃。提醒考生应尽早填报,避免因网络拥堵、断电等原因影响志愿填报。
2025河北高考生志愿填报的注意事项有哪些
熟悉政策与信息收集
了解最新政策:河北高考考生和家长应密切关注所在省市区的最新高考志愿填报政策,包括志愿填报的方式、时间安排、录取批次设置等。
收集信息:考生应全面了解目标大学和专业的分数线、招生计划、校区情况、教学实力、校园环境等信息。同时,参考《高考志愿指南》和网络资料,了解大学和专业的就业前景和发展趋势。
合理设置志愿梯度
志愿顺序安排:志愿填报应遵循“冲一冲、稳一稳、保一保”的原则,合理设置志愿之间的梯度,避免因志愿顺序不合理而滑档。建议河北高考生采用高、中、低搭配的方式填报志愿,以提高录取成功率。
服从调剂:河北高考考生应考虑是否愿意接受专业调剂,以增加被录取的机会,但也要评估自己是否能接受调剂后的专业。
关注截止时间与系统操作
牢记填报时间:考生应尽早进行志愿填报,避免集中在截止时间临近前填报,以免系统关闭后无法再填报。
熟悉填报流程:河北高考考生应进行模拟填报练习,熟悉网上填报流程,防止正式填报时出现操作失误。
2025河北高考专科录取分数线最新公布 物理历史类专科线汇总2025河北高考专科录取分数线预计于6月25日与高...
2025-06-22
2025河北高考本科分数线出炉 本科录取线是多少2025河北高考本科录取分数线预计6月25日左右公...
2025-06-22
2025河北高考本科批次录取控制最低分数线 本科线公布2025河北高考本科批次录取最低分数线预计6月25...
2025-06-22
2025河北高考提前批志愿填报时间及网址入口 什么时候截止填报2025河北高考提前批志愿填报时间是在6月26日1...
2025-06-21
河北2025高考分数线公布 本科录取分数线汇总2025年河北为新高考,按照物理类、历史类公布高考...
2025-06-21
2024河北高考专科分数线出炉 专科录取线是多少2025河北高考专科批次录取控制最低分数线公布后,...
2025-06-21
2025河北高考各批次分数线出炉 本科与专科录取线一览2025年河北高考已经结束,高考分数线是志愿填报的...
2025-06-21
2025年河北高考各批次录取分数线汇总表 含本专科分数线2025年河北高考录取最低控制分数线预计在6月25...
2025-06-21
2025河北高考专科批次录取控制最低分数线 专科线公布据悉,2025年河北高考分数线预计在6月25日由河...
2025-06-21
2025河北高考本科录取分数线最新公布 物理历史类本科线汇总2025河北高考录取控制线是考生志愿填报时重要参考...
2025-06-21
2025河北高考录取分数线最新公布 各批次物理历史类分数线汇总2025河北高考录取分数线预计6月25日左右公布,...
2025-06-20
河北2025高考分数线公布 各批次线汇总据悉,2025年河北高考分数线预计在6月25日由河...
2025-06-20
2025河北高考各批次录取控制最低分数线2025年河北高考分数线预计在6月25日由河北教育...
2025-06-20
河北高考志愿填报时间2025年 附各批次具体填报安排表河北2025年高考志愿在高考成绩发布后填报,本科志...
2025-06-20
河北二本大学排名及2025年最低录取分数线 河北二本大学排名靠前的有河北北方学院(483分)、...
2025-06-20
点击查看 河北高考志愿填报 更多内容









